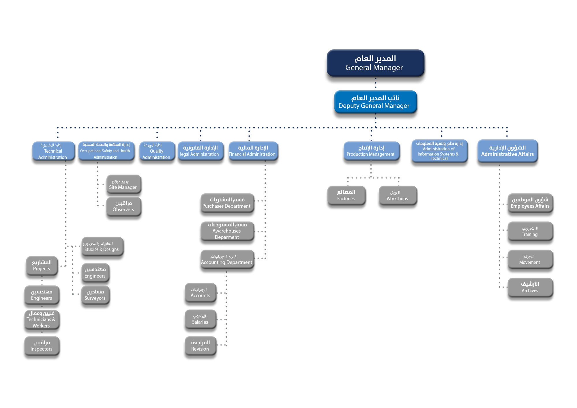
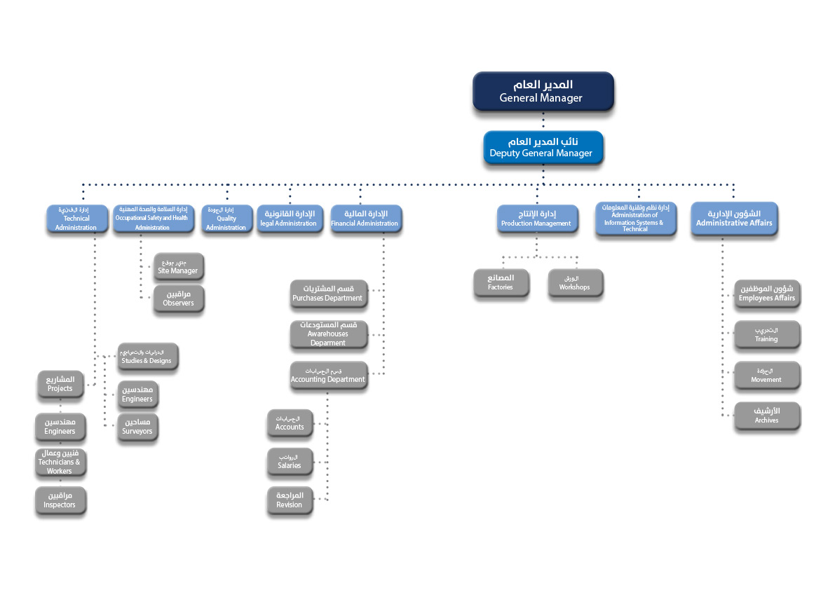
الهيكل الإداري للشركة

Description Details